对外MBA2022年提前批次招生(非全日制)启动
2021-05-28 13:27 | 太奇MBA网
管理类硕士官方备考群,考生互动,择校评估,真题讨论 点击加入备考群>>对外经济贸易大学工商管理硕士(MBA)2022年招生信息(非全日制)
对外经济贸易大学是国内最早设置工商管理专业的高校之一,培养单位为国际商学院。我校MBA项目自1982年始便创建了企业管理专业,开创了国内管理学界引进西方教育体系、原版教材和全英文授课之先河。我校曾于1988年得到美国同类大学MBA资格认可承认。1993年我校成为全国第二批次MBA试点院校(第一批9所,第二批17所)并开始招收工商管理专业硕士研究生,目前拥有在校生500余人,校友5000余人。2002年我校成为全国首批获准开办EMBA的30所试点院校之一,迄今为止已培养了2000余名来自各行各业的高级管理人员。
近年来,国际商学院注重内在质量和外在品牌的双重提升,先后顺利通过EQUIS国际认证、AACSB国际认证、中国高质量MBA教育认证、ABMA国际认证,成为了囊括国内、国外针对商学教育和MBA教育最权威认证评估的领先商学院。同时,学院还顺利通过教育部评估中心首批(家)会计专业认证、中俄首家工商管理专业认证和中俄首家财务管理专业认证等。国际商学院正日益成为“最懂中国的商学院” 和“最懂世界的商学院”。
我校MBA项目依据国内、国际认证标准制定人才培养模式,致力于培养全球化的高素质经营管理人才,一贯秉承管理教育的国际化特色,注重跟踪国际上MBA教育的发展动向,不断调整和更新课程体系和教学方法;注重管理学科的系统化综合运用,外语与专业并重,大量使用英文原版教材和案例授课;注重理论与实践相结合,教授授课与"第二课堂"活动相结合。依托于最具价值商学院的平台,我校MBA项目以一流的教育品质得到了社会大众和媒体机构的高度关注,在各项评比排名中均名列前茅,成绩斐然,荣膺“中国最具价值MBA/EMBA”、“中国最佳MBA/EMBA”、“中国最具影响力MBA”、 “最具特色竞争力EMBA项目”等称号。
2022年MBA专业(非全日制)招生工作将区分子项目分别招生,招生形式分为提前批次招生和正常批次招生两种类型。
“MBA提前批次招生”将安排于2021年5月至10月底结束。对于准备报考各个项目的考生,我们将从全部招生名额中安排较多比例的名额提供给参加提前批次招生的考生,以使优秀的考生能选择更优先的方式获得面试通过的机会。
“MBA正常批次招生”将继续按往年标准的招生流程进行。
我们欢迎来自各行各业的有理想、有追求的广大考生加入对外经济贸易大学MBA项目,期待您的更多关注与参与!
2022年对外经济贸易大学MBA项目(非全日制)招生政策:
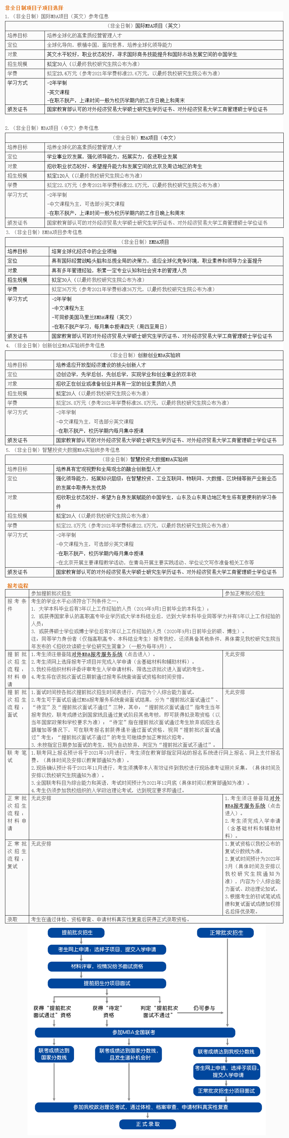
1.招生类别分为五个子项目,分别为:①(非全日制)国际MBA项目(英文)、②(非全日制)MBA项目(中文)、③(非全日制)EMBA项目、④(非全日制)创新创业MBA实验班、⑤(非全日制)智慧投资大数据MBA实验班。各子项目设置独立的招生标准,分别依序招生,在简历评审、面试选拔等环节各自排序,差额优选。申请任意子项目并获得面试通过资格后,原则上不可做任何项目调整。:
2.招生形式分为提前批次招生和正常批次招生两种类型。
3. 考生可根据时间排期表选择参与招生的项目类别和批次。在提前批次招生工作阶段,申请部分非全日制子项目的考生将拥有多次参与提前批次招生的机会,即:①申请(非全日制)国际MBA项目(英文)的考生,可候补申请(非全日制)MBA项目(中文)或(非全日制)EMBA项目,按照(非全日制)国际MBA项目(英文)、(非全日制)MBA项目(中文)、(非全日制)EMBA项目优先级顺位递补获得面试通过资格,也可失利后参加正常批次招考;②申请(非全日制)MBA项目(中文)考生,可候补申请(非全日制)EMBA项目,按照(非全日制)MBA项目(中文)、(非全日制)EMBA项目优先级顺位递补获得面试通过资格,也可失利后参加正常批次招考;③申请(非全日制)EMBA项目考生,可候补申请(非全日制)MBA项目(中文),按(非全日制)EMBA项目、(非全日制)MBA项目(中文)优先级顺位递补获得面试通过资格,也可失利后参加正常批次招考;④申请( 非全日制)创新创业MBA实验班和(非全日制)智慧投资大数据MBA实验班的考生不参与候补申请。未参与提前批次招生的考生可直接参加正常批次招考。
4. “MBA提前批次招生”将安排于2021年5月至10月进行,参加提前批次招生的考生须在联考报名前的指定期间内在线提交申请材料,经过材料评审,择优给予面试资格;经过面试环节择优给予综合素质优秀的考生“提前批次面试通过”资格;原则上,该类考生参加全国联考成绩达到国家线、符合复试要求即可附条件录取。(以当年国家政策和学校要求为准)
5. 在线申请日期对应了指定面试批次及相关安排,书面材料的提交和审核将统一在面试环节进行。
6. 我校非全日制硕士研究生仅招收在职定向就业人员。
报考时间表
采取“5+1”的方式,即五次提前批面试和一次正常批面试,请大家根据面试时间合理安排。


入学奖学金
设立五种类别入学奖学金,以资鼓励报考我校MBA/EMBA项目、全国联考初试分数成绩优秀、提前批次招生面试表现出色的考生。



